六、考生类型
32.考生属性如何区分?
答:我省高考考生号采用10位编制,其中第一、二位为地市码;第三、四位为县区码;第五位为考生属性码,“1”代表普通类(物理),“2”代表普通类(历史),“3”代表体育类,“4”代表艺术类,“6”代表单考单招类,“8”代表“退役士兵”类,“9”代表“3+证书”类;第六至十位为流水号,其中第六位为“9”的是随迁子女考生。每名考生只能有一个高考考生号。
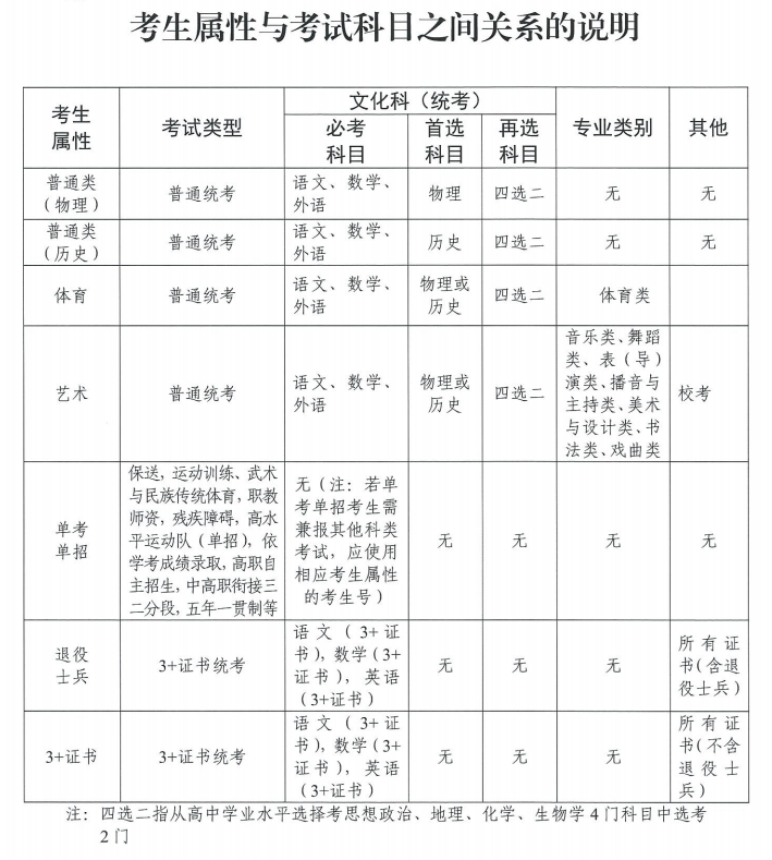
33.各类型的考生应该考哪些科目?
答:考生属性与考试科目之间的关系说明详见下表:

七、户籍从外省迁入广东考生报考
34.户籍从外省迁入我省的考生(身份证号码前两位非44),须符合什么条件,方可在我省报名参加普通高考?
答:遵守中华人民共和国宪法和法律,高中阶段学校毕业或具有同等学力,身体状况符合相关要求,并符合下列条件:
(1)应届毕业生
①具有我省高中阶段学校连续3年学籍(时间计算到高考当年8月31日,下同)并实际就读,且高考报名截止(2023年11月10日)前具有我省户籍的。
②考生父母(含父母一方或法定监护人)为广东户籍,考生取得我省户籍满1年、学籍满1年不足3年并实际就读的。即考生于高三年级开学前(时间统一截至2023年8月31日)已将户籍迁入我省,且高三年级开学前已具有我省高中阶段学校学籍并连续实际就读。
③考生父母(或法定监护人)均非广东户籍,但考生取得我省户籍满2年、学籍满2年不足3年并实际就读的。即考生于高二年级开学前(时间统一截至2022年8月31日)已将户籍迁入我省,且高二年级开学前考生已具有我省高中阶段学校学籍并连续实际就读。
(2)往届毕业生
①持我省高中阶段学校毕业证书的。
②持外省高中阶段学校毕业证书,户籍迁入我省满18个月(时间计算到高考当年8月31日),且高考报名时高中阶段学校毕业满1年的。
(3)同等学力人员
①户籍迁入我省满3年(时间计算到高考当年8月31日),且在我省参加中考,高考录取时考生须初中毕业(含结业)满3年,并取得我省普通高中同等学力证明的。
②户籍迁入我省满18个月(时间计算到高考当年8月31日),高考报名时初中学校毕业(含结业)满4年,并取得高中同等学力证明的。
35.考生户籍在初中阶段从外省迁入广东,考生高中三年都在省外就读,现只有广东的户籍,没有广东的学籍,可以报考吗?
答:具有我省合法户籍的应、往届生毕业生,如户籍迁入时间或学籍(学历)未达到上述我省普通高考报名条件的,可以在我省报名参加普通高考,但只能参加高职院校(专科)批次录取,不能参加本科批次录取。
36.户籍从外省迁入广东的考生,要报考本科院校,如何证明户籍、学籍符合要求?
答:户籍从外省迁入我省的考生(即持广东省户籍,但身份证号码的前两位非44),高考报名前,应届毕业生须提前办理《广东省2024年普通高考报名应届毕业生学籍户籍审核表》;往届毕业生须提前办理《广东省2024年普通高考报名往届毕业生报名资格审核表》。详见问答9。
八、外省户籍考生报考
37.外省户籍考生能否在广东省报名参加普通高考?
答:非我省户籍的考生,必须符合随迁子女高考报考条件,方可在我省报名参加普通高考。随迁子女在我省参加高考资格审核的主要依据是《广东省人民政府办公厅转发省教育厅等部门关于做好进城务工人员随迁子女接受义务教育后在我省参加升学考试工作意见的通知》(粤府办〔2012〕137号)、《关于做好进城务工人员随迁子女在广东省参加高考有关工作的通知》(粤教考函〔2017〕41号)。
38.外省户籍的学生不满足广东省的报考要求,也不满足户籍所在地(流出地)的高考报名条件,该去哪里报考?
答:根据教育部规定,既不符合流入地报考条件,又不符合流出地报考条件的,原则上回流出地报考。
39.考生学籍在广东,但不符合随迁子女报考政策,户籍所在地高考报名已截止,如何报名高考?
答:不符合我省报考条件的随迁子女考生应密切关注原户籍地(或流出地)的报考通知,及早回原籍报考。确实错过原籍报考时间的考生,应及时向所在中学反映,由所在中学将名单报上级招生考试机构,省教育考试院汇总名单后,将尽力协调考生原籍省份安排补报名。对艺术类、体育类、中职类等特殊类型考生,因考试时间较早,一旦错过当地高考报名将无法安排考试。
